您的位置: 首页 > 彩票网站 > 彩票APP

彩票平台- 彩票网站- APP下载 【官网推荐】一份刮刮乐购票须知请您收好

发布日期:2026-01-30 13:17:00 浏览次数:

  彩票,彩票平台,彩票网站,彩票APP下载,六合彩,快三今年“丙午马”生肖主题刮刮乐将“量力而行 理性购彩 多人少买 寓募于乐”的提示语融入票面,时刻提醒广大购彩者:理性购彩,量力而行。保持平常心,享受过程,让幸运自然降临。

  彩票的发行初衷是支持社会公益事业发展,彩票游戏是为公众提供的一种参与公益的途径。购彩前请牢记:中奖是小概率事件,请保持平和心态,理性购彩,切莫过于沉迷,避免因购彩导致经济负担。

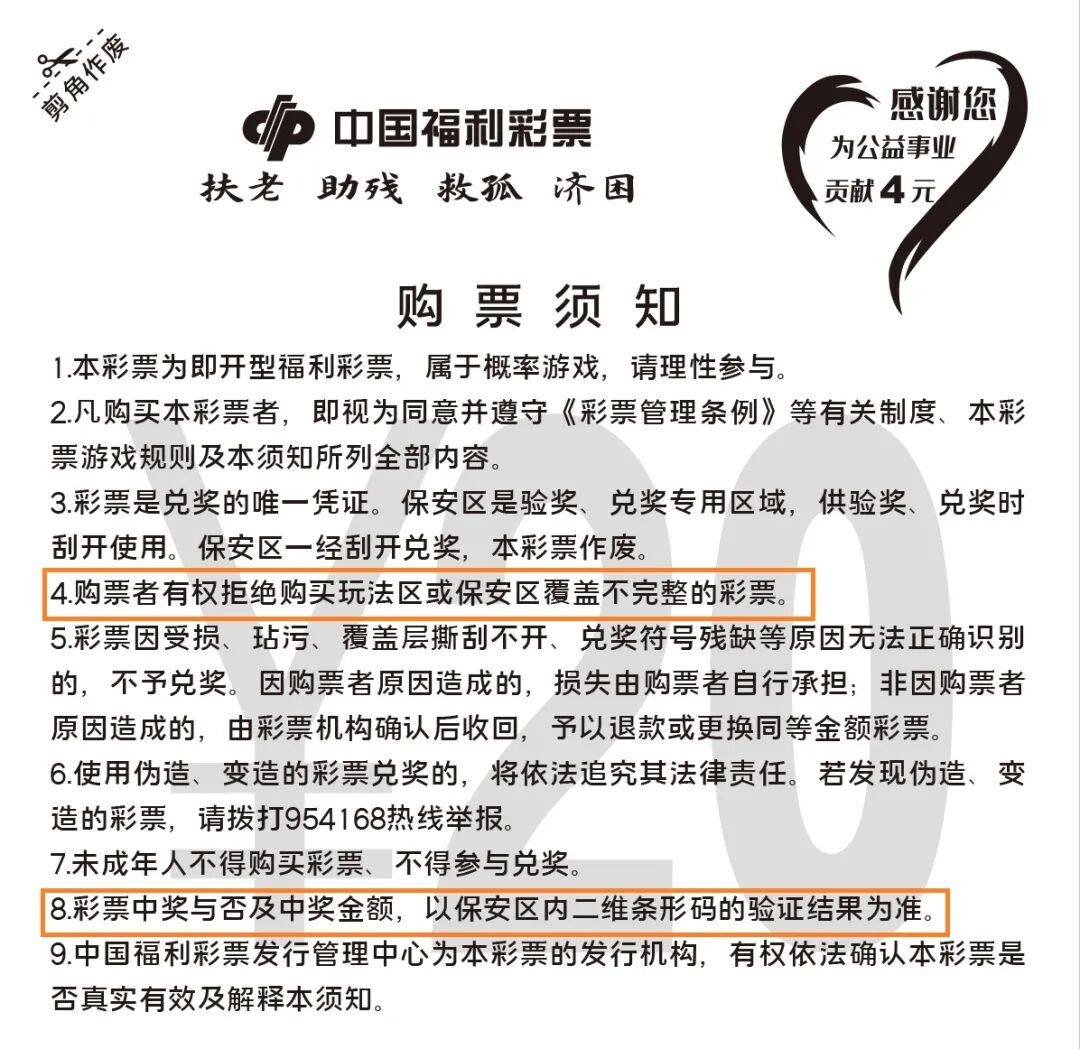
  ✅彩票是兑奖的唯一凭证,保安区是验奖、兑奖专用区域,共验奖、兑奖时刮开使用。保安区一经刮开兑奖,该彩票作废。

  中奖彩票是兑奖的唯一凭证,不记名,不挂失,请妥善保管好您的彩票。中奖后,请妥善保管彩票,并在有效期内完成兑奖。

  提示:《彩票管理条例实施细则》第四十条规定,不予兑奖的彩票如果是因印制、运输、仓储、销售原因造成的,彩票发行机构、彩票销售机构应当予以收回,并按彩票购买者意愿退还其购买该彩票所支付的款项或者更换同等金额彩票。

  《彩票管理条例》明确规定,“不得向未成年人销售彩票”和“不得向未成年人兑奖”。

  为了保护未成年人的身心健康,未满18周岁的未成年人不得购买彩票。同时,请福彩代销者严格遵守,切勿向未成年人出售彩票及为其兑奖。

  保安区,是彩票发行机构为验证彩票真伪及中奖信息而设定的区域,印有“保安区刮开无效”字样,是即开型彩票的关键区域。对于即开型彩票来说,保安区一经刮开验奖,那这张彩票的中奖结果就被知晓了,不能再销售。

  购票时,请检查彩票的完整性,确认彩票是否破损、涂改或过期,如果发现票面不完整或者保安区被刮开,请不要购买。

  彩票刮开后,请根据游戏规则认真核对是否中奖。如果中奖,请与店内销售人员核对、兑奖,可要求销售人员通过专属兑奖设备扫描确认。

  ✅凡购买本彩票者,即视为同意并遵守《彩票管理条例》等有关制度、本彩票游戏规则及本须知所列内容。

  ✅中国福利彩票发行管理中心为本彩票的发行机构,有权依法确认本彩票是否真实有效及解释本须知。

  福利彩票是国家特许发行的彩票,旨在筹集社会福利资金。您的每一次购彩,都是一次善举,无论中奖与否都为社会福利事业贡献了力量。感谢您的支持,让我们一起为社会造福、为生活添彩!